设为安博网
|
收藏
|
搜索
安博网
学院概况
历史沿革
学院简介
现任领导
组织机构
党的建设
组织机构
党建动态
统战工作
工会工作
专业建设
新闻学
网络与新媒体
汉语言文学
师资队伍
教授
副教授
讲师
人才培养
本科生教育
研究生教育
科学研究
学术动态
学术论坛
科研成果
研究机构
学生工作
学生组织
学生活动
特色品牌
关工委
社会服务
普通话测试
校友之家
设为安博网
收藏
安博网
安博(中国)
通知公告
视频专栏
学院概况
历史沿革
学院简介
现任领导
组织机构
党的建设
组织机构
党建动态
统战工作
工会工作
专业建设
新闻学
网络与新媒体
汉语言文学
师资队伍
教授
副教授
讲师
人才培养
本科生教育
研究生教育
科学研究
学术动态
学术论坛
科研成果
研究机构
学生工作
学生组织
学生活动
特色品牌
关工委
社会服务
普通话测试
校友之家
培养方案
安博网
人才培养
本科生教育
培养方案
正文
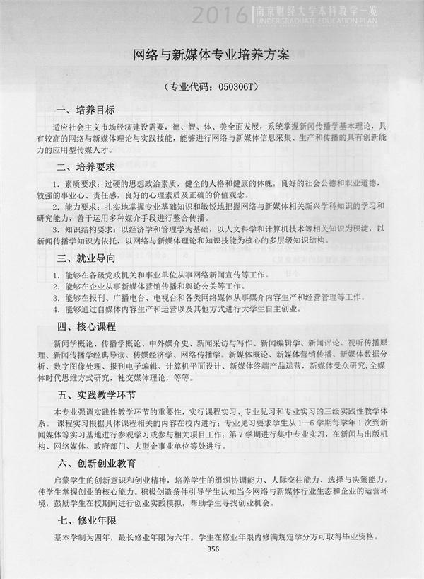
2016级、2017级网络新媒体专业培养方案
发布时间:2017-12-11 00:00:00 来源:党委宣传部 点击:
上一条:
新闻学专业培养方案(2020版)
下一条:
2016级、2017级新闻学(经济新闻方向)专业培养方案
乐动在线官网(中国)
|
开云手机客户端中国有限公司
|
半岛网页版
|
乐动-乐动(中国)
|
安博官方网站
|
乐动官网客户app中国有限公司
|
华体会网页版登录入口
|
开云网页版
|
米兰网页版-米兰体育(中国)
|